点击量: 1032 发布时间: 2021-08-24 16:03 微信号:18064481435
3.申请照顾政策加分的考生,除提交本人身份证原件和相应的起点学历证书外,还应提交以下相应加分材料的原件和复印件。考生在填写报名信息后,同时在报名系统中上传照顾政策加分的材料
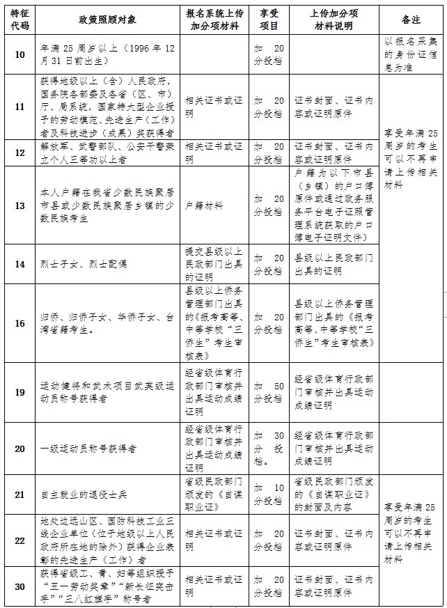
4.本人户籍在我省少数民族聚居市县或少数民族聚居乡镇的少数民族考生,须提交户籍为以下市县(乡镇)的户口簿原件和复印件或通过政务服务平台电子证照管理系统获取的户口簿电子证明文件(打印件)。
少数民族聚居市县为:三亚市、东方市、五指山市、乐东县、陵水县、昌江县、保亭县、琼中县、白沙县。
少数民族聚居乡镇为:儋州市的兰洋镇、南丰镇、雅星镇;琼海市的会山镇;万宁市礼纪镇的原新梅乡、长丰镇的原牛漏镇以及南桥镇、三更罗镇和北大镇(含禄马乡);屯昌县的南坤镇。
5.考生所提交的报名材料和在报名系统中填报的信息必须一致、齐全、真实、有效。对不符合报考条件或弄虚作假、违纪舞弊者,一律按有关规定取消其入学资格。
6.考生的基本信息(姓名、性别、民族、出生年月日、身份证号码、身份证相片等)由报名点读取身份证采集。持《港澳居民来往内地通行证》或《港澳民居居住证》、台湾居民持《台湾居民来往大陆通行证》或《台湾居民居住证》、外国侨民持《外国人永久居留身份证》、《士官证》等证件报名的,由报名点统一安排进行电子拍照和指导考生规范、准确输入基本信息。
(五)考生登录“海南省成人高校招生考试报名系统”(网址见“报考卡”正面),输入卡号、密码和验证码即可进入报名系统,按照报名程序和步骤要求选择和输入报考信息、志愿信息和进行网上缴费。申请照顾政策加分的考生,可以点击“申请及上传加分材料”菜单,按操作指令上传加分相关材料。
(六)志愿填报说明
1.考生网上报名的同时应在“志愿信息”栏填报志愿。可选报两所院校志愿,每所院校中只可填报一个专业。考生在进行网上报名前,应查阅《海南省2021年成人高等学校招生专业目录》(根据教育部下达的计划,在海南省考试局网站上公布),确定本人所需报考的学校和专业,以便在网上选择填报。
2.因招生专业计划变动需重新填报志愿的,我局将另行安排时间,由报名点通知考生本人进行网上补报。
3.填报艺术或体育类专业志愿的考生,需参加所报考学校组织的专业考试合格方可投档录取。
4.考生填报的院校和专业应与所报考的科类相一致,不得跨科类填报志愿。
5.志愿填报错漏,或需重新补报志愿而未补报的视为自动放弃录取资格。
(七)考生完成所有报名信息填报后即可按系统提示的步骤进行网上缴费。考试费的标准为50元/科,报考专升本和高起专的考生应考3科,共应缴费150元;报考高起本的考生应考4科,共应缴费200元。考生没有按时完成网上缴费的,报名系统将默认为未报名。因个人原因被取消报考资格的,其网上缴纳的考试费不予退还。
(八)信息确认和诚信承诺
1.所有考生在进入报名系统时,须通过第一界面认真阅读并认可勾选电子签订《诚信考试承诺书》后方可继续进行其报名流程操作。
2.考生完成网上信息填报后,点击“提交”按钮。如果出现提示某项或多项信息逻辑校验错误,应根据提示的错误项进行更正无误后再行提交确认,进入《海南省成人高考报考信息确认表》(以下简称确认表)界面,认真核对信息是否无误。若发现有误则应返回进行更正,系统将默认以考生最后一次提交确认的信息为准。核对确认无误后,将确认表打印一式2份并签名,本人保存1份,交报名点存档1份。未打印签名的视为考生默认,出现信息错误或其他遗留问题由考生本人负责。
3.报考专升本的考生在核对确认表的同时,还须阅读《成人高考“专升本”报考起点学历有效承诺书》,确认所有信息无误并愿意郑重承诺者签名确认。考生如以无效的毕业证书获取报考和录取资格,造成入学后不能进行新生学籍电子注册和被取消入学资格或最终无法取得毕业证书等后果由个人承担。
4.申请照顾政策加分的考生,确认并郑重承诺在报名系统中上传的照顾政策加分材料与原件相符真实有效,如以虚假无效的材料获取照顾政策加分资格所造成的后果,由本人承担。
五、报考科类和考试科目
(一)专升本、高起本、高起专三种层次对应的报考科类、统考科目及代码如下:
(二)高起本文科、理科和高起专文科、理科的外语考试科目分英语、日语、俄语三个语种,由考生根据报考学校招生专业要求选择一种。
(三)专升本统考科目为政治、英语和专业基础课。专业基础课为考生报考专业所属的科类对应的考试科目,考生必须按本人所报学校和专业志愿选考对应的基础课科目。
(四)2021年成人高考依据《全国各类成人高等学校招生复习考试大纲(2020年版)》命题。
(五)所有统考科目每科试题满分均为150分。高起本、高起专的统考科目每门考试时间为120分钟,专升本每门考试时间为150分钟。
六、考试时间和考试地点
(一)考试时间安排
(二)考试地点。我省成人高考共有5个考区,分别是:
1.海口考区:考务管理范围包括海口、澄迈、定安等3个报名点,考点设在海口市人民政府所在地。
2.三亚考区:考务管理范围包括三亚、陵水、保亭、乐东、东方、五指山等6个报名点,考点设在三亚市人民政府所在地。
3.琼海考区:考务管理范围包括琼海、文昌、万宁、屯昌、琼中等5个报名点,考点设在琼海市人民政府所在地。
4.儋州考区:考务管理范围包括儋州、临高、昌江、白沙等4个报名点,考点设在儋州市人民政府所在地。
5.三沙考区:仅限三沙市报名点报名的考生参加考试,考点设在三沙市人民政府所在地。
考生须在本人报名点所辖属考区安排的考点(具体地点以准考证为准)参加考试。考生的准考证由考生于考试前三天自行从报名系统上下载打印。
七、疫情防控有关要求
所有考生都必须严格遵守新冠肺炎疫情常态化下国家教育考试组考防疫工作有关规定。考前,考生须按照我局尊龙凯时人生就是搏的公告的《海南省2021年成人高考考生疫情防控须知》要求,自行获取海南健康码,做好疫情防控工作。
(一)健康码为绿色的考生方可到报名点办理报名手续,办理时应做好个人防护,佩戴口罩(自备),接受报名点体温测量,排队报名时保持间隔不小于1米的距离。
(二)考前14天(10月9日)开始,考生每日通过支付宝、微信或椰城市民云等app,在海南健康码内每日对健康状况进行健康监测。报名后因特殊原因到省外的考生,须在考前14天返回海南,并连续14天每天在海南健康码内对本人健康状况进行健康监测。
(三)考前14天内有新冠肺炎疫情中、高风险地区(根据全国疫情发展情况确定)旅居史的考生,在入琼口岸按照省疫情防控指挥部要求实施管控,需要进行14天的集中隔离,再进行7天的居家健康监测,提供48小时内有效核酸检测阴性证明。
(四)考前14天有涉疫区旅居史的,凭48小时内有效核酸检测阴性证明通行。未持有核酸检测证明的,抵琼后在口岸进行核酸检测,各口岸可视具体情况采取集中或居家等待结果,个人做好健康管理。
(五)所有考生在每次进入考点时,必须佩戴口罩,出示健康码,并接受工作人员的体温测量。健康码为绿色的考生,体温低于37.3℃,才允许入场。
(六)健康码不为绿色的,到达考点时,须按照以下要求提交相应的证明材料,否则不得参加考试。
1.考前14天内有过发热(体温超过37.3℃)、咳嗽、气促等症状的考生,须提供7天内有效核酸检测阴性证明。
2.考前14天曾密切接触过确诊或无症状感染者的考生,须提供隔离期满14天及隔离期间2次核酸检测结果均为阴性的证明。
3.考前1个月内有国(境)外旅居史的考生,须提供隔离期满14天、居家健康监测满7天及隔离、居家健康监测期间2次核酸检测结果均为阴性的证明。
以上疫情防控要求以当时国家卫健部门的相关规定和我省疫情防控指挥部的最新部署为准。
随着踏入社会,很多人都无缘全日制学历的提升自己,那么其实可以通过成人高等教育的方式来提升自己:
初中、中专、高中学历想要拿全日制大专学历的,可以考虑福建省的二元制全日制大专政策等;
初中、中专、高中、大专学历想要拿大专、本科学历的,可以考虑成人高等教育的方式:自学考试、成人高考、网络教育、国家开放大学(电大)等学历提升形式获取;
想要尊龙凯时人生就是搏?不知道怎么选择?咨询在线老师或快速添加老师微信:171 0118 0054 (手机微信同号)免费咨询。
微信搜索关注「中创学历提升培训中心」公众号
资讯、规划、真题、资料等你来领
电话:厦门市集美区珩山街993号
电话:18064481435(微信同号)